简体版 / 繁體版 正在载入当前时间...
首页 > 英雄名录 > 抗战英烈名录与英勇事迹 > 湖南抗战英烈名录与英勇事迹 > 内容正文

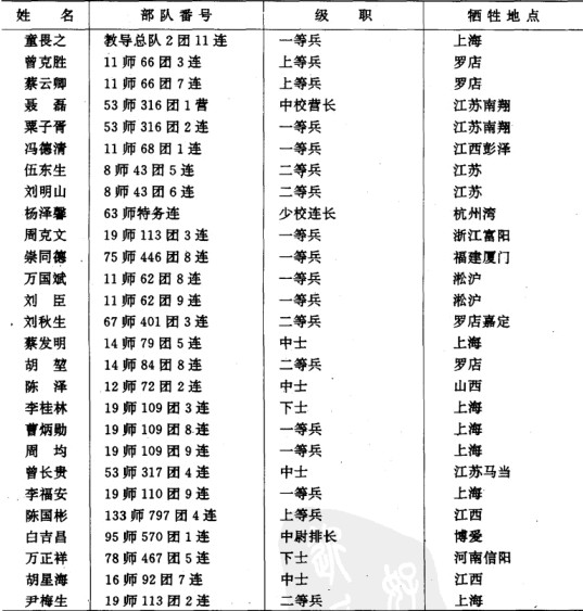
湖南汉寿籍抗日阵亡将士录
来源:抗日阵亡将士录-搜狐博客   2018-05-10 10:42:01

Copyright ©2014-2023 krzzjn.com All Rights Reserved

湘ICP备18022032号 湘公网安备43010402000821号

中央网信办违法和不良信息举报中心 长沙市互联网违法和不良信息举报中心

不良信息举报电话:0731-85531328 19198230121(微信同号)

纠错电话:18182129125 15116420702

QQ:2652168198