简体版 / 繁體版 正在载入当前时间...
首页 > 抗日战争图书馆 > 抗战老照片 > 综合资料 > 内容正文

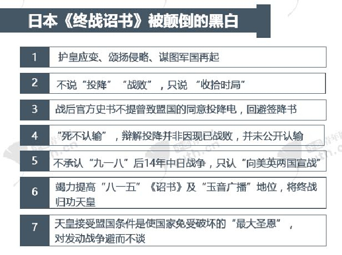
从安倍谈话暴露出日本军国主义的劣根性
来源:中国青年网   2015-11-16 17:32:24

   靖国神社建于1869年,原称“东京招魂社”,是日本明治政府为了给在明治维新内战中战死的官兵“招魂”的场所。靖国神社每年4月21日至23日和10月17日至20日,会举行春季和秋季例行大祭。正是在1978年“秋祭”时,包括东条英机在内的14名甲级战犯的灵位被秘密安放于此。从此,靖国神社就彻头彻尾地成为了一个日本军国主义的象征。

11
22
33
44
55
66
77
88
99
1010
1111
1212
1313
1414

Copyright ©2014-2023 krzzjn.com All Rights Reserved

湘ICP备18022032号 湘公网安备43010402000821号

中央网信办违法和不良信息举报中心 长沙市互联网违法和不良信息举报中心

不良信息举报电话:0731-85531328 19198230121(微信同号)

纠错电话:18182129125 15116420702

QQ:2652168198