简体版 / 繁體版 正在载入当前时间...
首页 > 抗日战争图书馆 > 抗战档案 > 日本侵华战犯笔供选 > 内容正文

日本侵华战犯笔供:下坂清笔供
来源:中央档案馆   2020-03-03 08:44:30

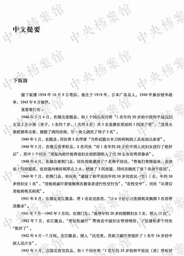
  一、笔供内容提要(中文)

  二、笔供内容提要(英文)

  二、点击阅读:笔供译文(Translation of the Written Confessions)

  三、点击阅读:笔供原文(The Original Text of the Written Confessions)

Copyright ©2014-2023 krzzjn.com All Rights Reserved

湘ICP备18022032号 湘公网安备43010402000821号

中央网信办违法和不良信息举报中心 长沙市互联网违法和不良信息举报中心

不良信息举报电话:0731-85531328 19198230121(微信同号)

纠错电话:18182129125 15116420702

QQ:2652168198