日军华中派遣宪兵队《关于南京宪兵队辖区治安恢复状况的调查报告(通牒)》
(1938年2月19日)
(吉林省档案馆)
吉林省档案馆现藏的日本昭和13年(1938年)2月19日侵华日军华中派遣宪兵队司令官大木繁《关于南京宪兵队辖区治安恢复状况的调查报告(通牒)》。记载了1938年2月1日至10日南京及周边地区的“治安恢复”情况。报告分为一般概况、难民返回情况、军队“慰安设施”情况等12个方面。其中难民返回情况一项中记载了日军攻占南京前后,南京、下关人口变化情况。
“难民返还状况”显示,南京“事变前的人口数”为1百万,“返还人口”为30万。也就是说,经过南京大屠杀,南京人口锐减了70万人。
报告反映,“驻屯各地的皇军官兵们仍沉浸在打胜仗的势头中,以致军纪风纪涣散,进行各种犯罪活动”。
“各地慰安设施情况”显示,在南京“驻屯兵员概数”为25000人,“慰安妇数”为141人,“慰安妇一人应对的士兵数”为178人。
• 译文
1.参考译文:
关于治安恢复状况调查的报告通牒
昭和十三年二月十九日 华中派遣宪兵队司令官 大木繁
南京队地区内治安恢复状况的调查报告(通牒)
发送单位:军参、军特、中碇监、方舰参、南、杭机****、关司、支宪、队下
治安恢复状况(旬报)
一、一般概况
****因警备、宣抚和治安工作,使治安秩序逐渐得到确立。随着各地自治委员会等组织与警察机关、交通机关的恢复运行,难民相继返回。但是这些居民中无业者增加,加之物资缺乏,生活困窘者增多。由于日军及自治委员会等***,民心渐趋安稳。
二、***保安机关状况
(一)***军队的状况

(二)中国警察队的状况

三、自治委员会活动状况
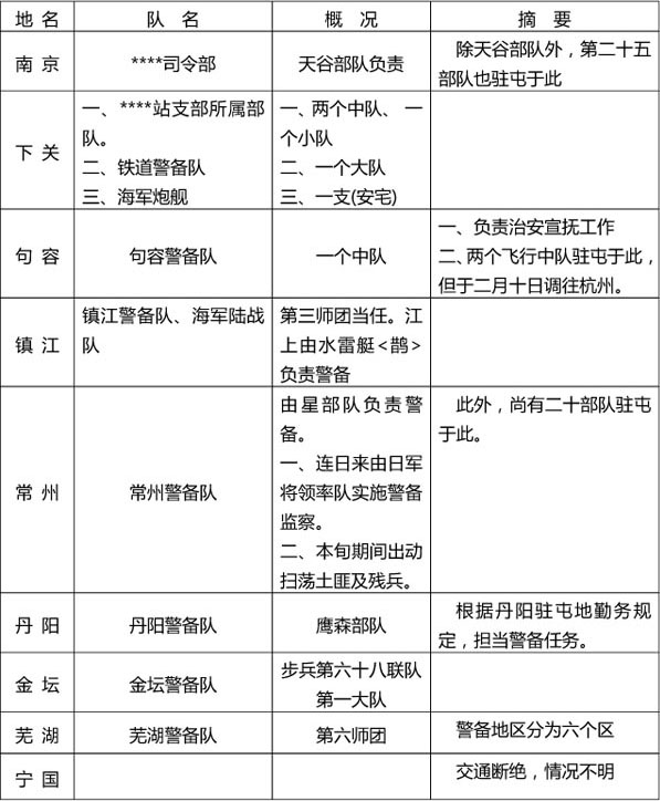
各地自治委员会的活动状况如下所示:

四、难民返还状况
各地难民的返还状况如下所示:

五、居民的生活状况
各地居民的生活状况如下所示:

六、文化设施恢复状况
各地文化设施的状况如下所示:

七、民心归向状况
居民之中,一部分人对复兴之事持悲观态度,也有一部分依赖于日本军,需要一个安心居住的地方。都市中各种营业活动激增,返还的难民中有争夺房屋的,也有因为衣食住贫困而偷窃犯罪的,希望马上能够恢复治安。居民虽然表面上都装作亲日,但仍未完全放弃抗日意识。
八、抗日团体(分子)及败兵残兵状况
各地城市内、外仍有抗日分子以及残兵败将潜伏出没,宪兵和警备队正密切携手,在收集相关情报的同时,努力歼灭。
九、民心不安的现象
驻屯各地的皇军官兵们仍沉浸在打胜仗的势头中,以致军纪风纪涣散,进行各种犯罪活动,给居民生活带来不安。由于各上司、机关给予了适度指导和管理,目前军纪军风趋好。
关于对败敌残兵、土匪等的袭击,流言很多。
十、影响民心稳定的主要事项
虽没有什么特别需要记载的事件,但是宪兵贴出告示,要求严禁强奸、偷盗、放火,并可对各种犯罪进行检举,对残兵败将以及土匪进行扫荡,同时,日军适当发放食品对民心的稳定带来有利影响。
十一、各地慰安设施情况

十二、复兴障碍及其对策
(一)我们认为粮食和其他物资的缺乏,房屋和财产的烧失破坏以及财阀有力人士的的逃避,是治安恢复和全面复兴的障碍所在。
(二)为迅速使中国军队全面降服,应扶持建立一个新政府统管中国全境的复兴。
(三)其他[参]考事项
(1)****中国人的建国庆祝
****市内各家各户都挂上了日章旗,以此庆祝****。
在***治安维持会召集之下,从下午一点左右开始,在****剧院前男女老少约四千名集合在一起祈愿**繁荣,每个人都手持日本军旗,并燃放烟火爆竹,让会长朱秀封领队,以日军特务部芜湖宣抚班长洪秀练为先导,对驻屯的各部队表达访问、庆祝之意。
(2)宪兵管理状态
宪兵在建国节庆祝活动中,负责警防抗日分子的破坏活动,但没有发生异常情况。
Copyright ©2014-2023 krzzjn.com All Rights Reserved
湘ICP备18022032号 湘公网安备43010402000821号
中央网信办违法和不良信息举报中心 长沙市互联网违法和不良信息举报中心
不良信息举报电话:0731-85531328 19198230121(微信同号)
纠错电话:18182129125 15116420702
QQ:2652168198