历史是过去发生的所有事件或人类活动的总和,历史学的使命是为了探索关于过去的真相。不过,越来越多的史家提出历史既有其本体性,亦有其文本性。换句话说,尽管历史学家们大都宣称自己的研究如何地接近历史的真实,但他们编纂的历史文本无疑都具有局限性,“(它们)都是其所处时代的产物,作者都是带着各自独特的观念和意识形态来审视过去的”。①台湾史的研究肇始于日本占领时期。总体而言,日本占领时期殖民者的台湾历史书写多以配合殖民统治宣传为其存在的基础。不过1928年台北帝国大学设立后,以文政学部为主导力量滋生出较具学术性的台湾史研究分支,显现出若干与殖民者书写的宣传性历史不同的价值取向。②本文则拟透过对日本占领时期日人若干通史类台湾史典型著作的细致解剖,来尝试探讨殖民统治者的台湾历史书写脉络,了解其如何描述、解构台湾历史,并通过分析其对康熙统一台湾的历史叙事,揭示潜藏于背后的深层用意,展现日本占领时期殖民者台湾历史书写中的时代烙印。
一、台湾史之先声:从旧惯调查到史料编纂
中日甲午战争后,日本强迫清政府签订不平等的《马关条约》,台湾沦为其殖民地长达半个世纪。然而,早期日人对于如何统治这第一块殖民地,是缺乏经验的。日本政府内部曾讨论效仿法国统治阿尔及利亚的模式在台湾实施同化治理政策,但初期的统治毋宁说是在“以无方针为方针”的方式下摇摆不定。③与此同时,岛内不甘做亡国奴的台湾民众则奋起反抗日本殖民占领,开展了轰轰烈烈的武装斗争,从滞台清军与抗日义军共同开展的反割台斗争,到日本占领初期的抗日游击战争乃至稍后的反殖民武装暴动,都给予日本殖民者以打击。为了镇压台湾民众的反抗,稳定殖民统治秩序,日本殖民者最初采取血腥的“无差别报复”乃至大屠杀政策,企图威慑抗日民众;后以招抚与镇压相结合的方法,离间、瓦解抗日义军。不过,庞大的警察与军队费用支出严重拖累了殖民地地方财政,军事费与警察费挤占了殖民地经营费用的大多数,不得不依赖日本国内的支持,财政状态可谓捉襟见肘,悲观的日人中将台湾出售以摆脱沉重负担的议论一度盛行。④
儿玉源太郎继任台湾总督后,启用后藤新平任民政长官,日本殖民政策发生了大的改变,其中最主要的着眼点即是开始对台湾这块殖民地的重新检视,调整殖民政策,后藤新平将其概括为所谓“生物学原理”,其要点如下:
绝不能将比目鱼的眼睛当作鲷鱼的眼睛呀!鲷鱼的眼睛在头的两侧,而比目鱼的眼睛却在头的同一侧,虽然很奇怪,要像鲷鱼般把眼睛置放到两侧是不可能的。比目鱼的一侧有两个眼睛,在生物学上有其必要才如此的。要是非将所有的鱼类的眼睛都置放在头的两侧,是行不通的。这个概念在政治上也是很重要的……
所以,我们在统治台湾时,首先要把该岛的旧惯制度,以科学方式详细调查,顺应民情施治。不理解这个道理,就贸然地想把日本的法律制度移植到台湾实施的一干人等,就和想把比目鱼的眼睛换成鲷鱼的眼睛的人是一样的,都是不懂真正的政治为何物的家伙。⑤
换言之,后藤新平开出的药方实际上就是四个字——“因地制宜”,即一改往任自上而下贯彻实施的教条式的殖民政策,转而要求应从实际出发,创造性地发展真正适合台湾社会的殖民统治方略。按照后藤的说法就是必须消除“徒有高尚理想却脱离实际的弊害”。⑥显然,统治台湾首先必须建立在对这块土地充分、翔实了解的基础之上,于是台湾殖民地史上最大规模的调查工作由兹展开,除了偏向政策性的土地、林野调查外,其中所谓的旧惯调查事业映入了人们的眼帘。
在后藤新平看来,日本在台统治尽管已历经数年,各级政府机关和官吏也都了解一些当地的民俗风情,但新开展的旧惯调查绝不仅于此,“需要一定的专门家之探讨”。⑦为此,1901年成立临时台湾旧惯调查会,后藤新平亲任会长,先后延聘京都帝国大学教授冈松参太郎、织田万等加入其间。调查的内容为:“对于通行于台湾各地方或各种族(族群)间之旧惯进行统一或分类之调查”,包括“调查公私法方面一切旧惯,以为台湾恰当立法之基础;调查农工商经济相关旧惯,以增进台湾之长远福祉”。此外,还翻译介绍西方各国殖民地经验,分析其利弊得失,以供统治之参考。⑧
除此之外,亲属继承、不动产物权、家族制度、祭祀公业等,均在调查之列。还有,为明了台湾旧惯之渊源而对全中国的扩大调查,其集大成者当属《清国行政法》(1910—1914年)全七册,被日人称为“全面而有系统地研究清廷制度之空前绝后的巨著”。⑨加上出于借鉴老牌殖民主义国家经营经验之目的而翻译的译著,譬如《殖民地组织法大全》、《法兰西殖民法纲要》、《英法及其殖民地司法行政裁判制度》等,可谓洋洋大观。
如前所述,后藤新平主导开展的台湾旧惯调查事业,目的是为日本在台殖民统治政策的制定提供参考,但换个角度来看,则是“无心插柳”地累积了庞大的地方史料,客观上为台湾历史的研究提供了资料基础。另外,台湾惯习研究所主办的《台湾惯习纪事》杂志,亦记录了大量对前清遗老遗少、乡间耆老的访问,内容涉及社会、政治、经济、教育、文化、宗族及民间信仰等各个方面,具有重要的史料参考价值。⑩
日据时期攸关台湾史的另一重要事件是1922年台湾总督府史料编纂委员会的成立。总督府史料编纂委员会与一般意义的学术机构不同,它的主要任务在于收集日本殖民统治台湾以来的相关历史资料,包括关系文书、当事者经历及口述史料,最终目标是展示“统治之成绩”,“欲使台湾统治之史迹,垂于后昆”,换句话说,这是一个殖民当局的官方御用史料整理单位,其以“总督府”之名相冠,可谓实至名归。总督府史料编纂委员会曾计划编纂官方第一部台湾史,并草拟了《新台湾史》目录草稿,其内容大致如下:
第一卷 前纪
台湾之地理
领有以前历史概略
日本与台湾之关系
第二卷 本纪一
桦山、桂、乃木总督时代
儿玉总督时代
第三卷 本纪二
佐久间、安东、明石总督时代
田总督之统治
第四卷 志类一
一、官厅志
二、法制志
三、司法及监狱志……
第五卷 志类二
二十四 地理志
二十五 气象志
二十六 水利志……
对外关系
附录图表(11)
显而易见,这样一个由官方主导下之机构拟编纂的台湾史,大书特书的是日本统治台湾的“史迹”,而日本占领之前的台湾历史仅仅在第一卷的第二部分简略提及,厚今薄古可谓到了极点。不过,该委员会所专注日本占领时期台湾史料整理,与前述之旧惯调查事业着重进行的日本占领前资料搜集形成了客观的衔接,不知不觉中构建出台湾史资料建设相对完整的链条。
二、殖民者的台湾历史书写
前文谈及的儿玉后藤时代所实施的旧惯调查,通俗而言,实际上就是对台湾这块初辟殖民地的一次“摸家底”行动。所谓“旧惯”,顾名思义就是日本占领之前的清代台湾本地施行的一切政制、民事、法律、乡族、教育乃至宗教等方方面面的官方体制、民间风俗、习惯法,日人的目的在于厘清其来龙去脉,“甄别良莠”,以便据此制定契合台湾实际的殖民统治政策,只不过在此基础上意外地留存了大批堪为台湾史基础的史料。到了总督府史料编纂委员会时代,殖民当局有意识地开展了历史资料的发掘收集工作,但主要限于对日本统治时期史料的抢救性发掘整理,目的是为日本的所谓“治绩”留下见证,同时亦作为日本殖民当局施政之参考。
然而,历史资料的累积并未必然带来台湾史编纂工作的繁荣,旧惯调查会因其自身主要目标并非出于为台湾历史编写服务,自另当别论。总督府史料编纂委员会的历史定位就是一家历史编纂机构,其编纂部长持地六三郎主持并草拟了《新台湾史》目录,似乎首部官方台湾史呼之欲出。遗憾的是,我们看到该委员会除了出版《台湾史料稿本》等资料集外,(12)成绩有限,《新台湾史》的编纂亦杳无音信。史料编纂委员会委员伊能嘉矩曾积极执笔写作清代之前的台湾史部分并大致完稿,而他人撰写的其余部分则始终未见完成。(13)也就是说,官方版台湾史实际上是难产了。难怪当时有日人叹云:“有关台湾新旧史籍汗牛充栋,然多偏于一局部,尚无得窥全豹之著作,欲得知台湾历史者,颇感不便。”(14)在这样的背景之下,由个人编修的台湾历史专书开始出现,填补了此一空白。
1927年,由山崎繁树与野上矫介合编的《台湾史》一书由株式会社宝文馆正式出版发行,山崎在序言中这样描述该书的编纂缘由:“我等以教育本岛人为己任,倘若不了解台湾历史,便无法树立正确的教育指导方针。因此研究台湾历史是非常有必要的。而今编写合格的历史书却一本也没有,不由深感不安。事在人为,深入开展史实调查研究,略加收集的话,或许便可尝试编纂(台湾)历史。”
那么,究竟一部什么样的台湾史才符合殖民者的要求呢?藤崎济之助的一段话很能表明日本殖民者的著史心态,他说:“台湾领台前历史的研究,主要应致力于网罗遥远四千年以来之史实,特别是探寻、叙述我国与台湾之间自古以来的历史关系。”(15)因此,日本占领时期日人所编台湾史的一个最大特点,就是挖掘、描述台湾与日本自古以来的历史联系,并且是越久远越好。以下试列举两都台湾史著作为例予以说明:
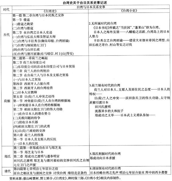
一、《台湾史》(1927年版)
第一篇 无所属时代
第一—三章
第二篇(荷)兰领时代
第一—六章
第三篇 郑氏时代
第一—五章
第四篇 清领时代
第一—十章
第五篇 改隶时代
第一—十八章(16)
二、《台湾小史》(1945年版)
1 黎明期的台湾
2 无所属时代的台湾
3 荷兰领有时代的台湾(一)
4 荷兰领有时代的台湾(二)
5 郑氏割据时代的台湾(一)
6 郑氏割据时代的台湾(二)
7 清国领有时代的台湾(一)
8 清国领有时代的台湾(二)
9 清国领有时代的台湾(三)
10 新生台湾(一)
11 新生台湾(二)
12 新生台湾(三)
13 新生台湾(四)
14 大东亚战争与台湾(17)
整体来看,这两部私人台湾史著作较之总督府史料编纂委员会草拟的《新台湾史》目录,在篇章结构上还是相对较为合理的,虽然日本殖民统治时期历史依旧占据大部分的篇幅,但对台湾史的叙述还是大致照顾到了各个历史时代,较具完整性。当然,这仅仅是就全书结构体系而言的,具体到书写的内容上,不消说明显地将注意力放在了台湾与日本关系史的叙述上,请看下表:

考察《台湾史》与《台湾小史》,可以看到日人极力突出的是这样一个历史观——台湾自古以来就与日本有着千丝万缕的联系。首先,台日关系被追溯到了近两千年前,《台湾小史》写道:《日本书纪》记载,垂仁天皇曾遣人至“当世国”,“求非时香果”(柑橘类);雄略天皇时期,亦有日人飘至“蓬莱山”,与当地人结婚生子,后再返日本。书中引用尾崎秀真的研究称“当世国”与“蓬莱山”均为今天的台湾,于是断言距今(《台湾小史》出版的1945年)一千四百年至两千年前便有日本人到达台湾的明确记载。(18)其次,列举了丰臣秀吉与德川家康时期日本对台湾的贸易与殖民图谋,尤其是所谓的“台湾招谕”及滨田弥兵卫绑架荷兰驻台总督纳茨事件,称之为显示了日本人活跃于台湾的“伟大功勋”。最后,郑成功的日本血统被强调和放大,田川氏的日本母亲形象,郑成功与日本割不断的关系,向日本的求援活动等,都是以《台湾史》、《台湾小史》为代表的日人台湾史书所乐于描述的事项。
或许有人会说,上文引述的两本台湾史书的作者非专业人士,毕竟与严谨的学术著作有所区别。那么我们再来看看被后世称之为台湾史研究之“巨峰”(19)的伊能嘉矩的台湾史大作——《台湾文化志》又是怎样书写台湾历史的。《台湾文化志》研究范围为清代台湾历史,其书中有关早期台湾史部分主要集中在“清朝以前中国人所知之台湾”一节。该书除细数中国史籍中历代关于台湾的记载之外,日本人的影子同样如约而至、浮现出来。书中先是讲述了早期日本人如何漂流到台湾,然后谈到“日本人入侵台湾之先驱——倭寇”和日人命名台湾为“高砂”的由来,继而有“丰臣秀吉之招谕、有马、村山之入侵”,荷据时期的“日本甲螺”等。(20)换句话说,在台湾历史的书写中强调和突出日本与台湾的历史联系这一点上,伊能嘉矩的《台湾文化志》与上引二书并无实质性的差别。这种由私人各自著述却又在思想理念上达到高度一致的状况,无论是在伊能嘉矩氏抑或之后的台湾史著作中,应该都或多或少地受到了总督府史料编纂委员会公布的《新台湾史》目录的影响,这一官方指导性文件有可能成为当时台湾史著述的一个范本而被日人在编纂台湾史时自觉不自觉地遵守着,《新台湾史》目录中醒目地设置了“日本与台湾之关系”一节,随后出版的台湾史书籍基本按照这一思路进行章节安排,从而造成了台湾史千书一面的情形发生。
三、殖民者笔下的康熙统一台湾叙事
康熙二十二年,清政府经过多年的准备,排除内部纷争,授予水师提督施琅专征权,率领大军进击澎湖,随后克取台湾,实现了全国统一,史称康熙统一台湾。(21)台湾正式纳入了中央政府的直接管辖之下,此后数百年间,来自大陆的闽粤移民与原住民一道,胼手胝足,开发、建设了这座美丽的宝岛。
作为清代前期中国历史上的重大事件,康熙统一台湾得到了后世的高度评价,康熙《重修台湾府志》曾赞云:“台湾,荒裔区也。二十余年沐圣天子深仁厚泽,置郡县、定营制、启文明,士读农耕、商怀工集,毂击肩摩之盛,有礼陶乐淑之风;大纲小纪,治具毕张。猗欤休哉!凡庙谟宪虑,真无远弗届矣。”(22)然而,在日本殖民者的笔下,康熙统一台湾却展现出另一番历史景象。
日据时期殖民者的台湾历史书写中,康熙统一台湾历史事件受到了较大的关注。其中着墨最多的是两个方面:其一,台湾弃留问题;其二,清廷之治台政策。试分别列述如下:
1 种村保三郎:《台湾小史》:
施琅之台湾保有论与清之领台 清朝为扫荡郑氏出动大军前后历二十年有余,至康熙二十二年(一六八三),终究剃去郑氏一族头顶周边的头发,得达其夙愿。然清朝征服郑氏的目的在坚拒郑氏一族留发要求,并未以将台湾岛土地收入版图为其目标。换言之,是为了把郑氏从台湾岛上一举扫荡,而非将此东南孤岛、瘴疠之乡收为版图,全无经营其间之意志。清将施琅完成接收台湾手续后,将一切善后托付吴英返回厦门,当时清廷基业未定,国内多事,且以台湾为瘴疠不毛之地,故唱放弃台湾论者居多,庙议将决,唯施琅独自顽强反对之,向朝廷草上“条陈台湾弃留厉害疏”,孤军奋战,终于颠覆朝议而获成功。(23)
2 伊能嘉矩:《台湾文化志》:
台湾之领有 清朝虽已巢荡台湾,然曩使而其所以认为有征服台湾必要者,初不过为芟除以此海岛为根据地之前明余党(尤其唯一势力郑氏之族党)。……欲收之归入永久版图,此在清朝国策上,殊不容易决定者也。……时,以亲历征服,建树首功之靖海侯施琅,坚持留台之意见,遂于康熙二十二年十二月二十二日题疏详陈弃留之利害……此意见终见获准,康熙二十三年四月,遂发上谕,台湾归入版图。夫一旦已收之领土,固不容忽尔放弃,虽渐使统制就绪,而其实并未出诸真挚之经营,系属事实。……因此,近此年代所有关台湾之文书中,如特书台湾之形胜,寓意赞颂泰平,与其说将其评为当时之实状,毋宁为粉饰虚华,可谓不外所有炫张一时之笔尔。(24)
3 山崎繁树、野上矫介:《台湾史》:
清国之台湾弃留论 如上所述,康熙二十二年郑克塽投降,台湾成为清国之领土。……其最初决意征伐台湾,主要乃为了夷平郑氏之不逞,其有无须将台湾永久纳为领土之意识尚有疑问。……然此时水师提督施琅一人称其不可,特上疏条陈台湾弃留之利害……清朝遂采其议,于翌康熙二十三年(一六八四)以台湾为一府,隶属福建,从而将台湾作为清国之领土永久统治。……然其政治不得宜、内忧外患交加,甚至出言台湾为化外之地,政治未能振兴,文化之发展与经济之勃兴均不足为道,更多的似乎是给土民带来苦难。(25)
以上关于康熙统一台湾后台湾弃留之争的描述,应该说还是基本符合历史事实的。彼时清廷攻取台湾的主要目标就是为了消灭郑氏政权,以铲除东南海上最大的抗清势力,最终奠定清王朝统一国家的基础。至于剿灭郑氏之后的台湾岛本身的前途命运问题,朝廷上下并无定见,出现争论也是正常的。康熙帝最终做出保留台湾的决策,体现出了一个伟大政治家的远见卓识。不过引人注目的是,上述台湾史著作在讨论台湾弃留之争整个过程的时候,着重渲染的是清廷视台湾为“瘴疠不毛之地”,指其目的只是为了消灭反叛势力,根本无将台湾收入版图之主观意图。更重要的是,进一步宣传康熙统一台湾后实施消极的治台政策,清廷的统治非但没有给这个岛屿上的人民带来幸福,相反,黑暗的政治、凋敝的经济和落后的文化,却已然使得台湾民众陷入“苦难”之境地。
日本殖民者对康熙统一台湾历史的如此叙事与定位,隐含着相当的深意。法国历史学家米歇尔·德·塞尔托(Michei de Certeau)在他的《历史书写》一书中曾形象地将历史叙事比喻为中世纪城堡中的“历史陈列廊”,“其中一系列的肖像画以及墙上的彩绘标识,在被文本描述前,构成了一种空间(博物馆)与浏览(参观)的关系。历史编纂学和一幅长长的画卷有着同样的结构。它们都沿着叙述的主线再现亡者”。塞尔托认为:“原始资料决定了我们基于该资料所提供的文献所‘重建出来’的历史的模样。我们所获得的原始资料以及我们选择进行研究的素材,从一开始就确定了我们所要制作出来的历史的类型。”(26)日据时期殖民者的台湾历史书写,正是试图通过择选历史事件、放大某一历史片段,来重组台湾“历史长廊”,最终呈现出符合其“需要”的历史形象,因为这样的历史“再现”对于巩固日本在台湾的殖民统治有着莫大的益处。《台湾史》作者山崎繁树曾经说道:“今日之台湾人大体不了解台湾历史,学校也没有教,于是从小、公学校到中学校的儿童、学生乃至青少年,多以为今日台湾文化发达的现状不过是以往之延续,对于往昔台湾遭受各国人占领、压迫以及饱尝横征暴敛之苦均一无所知。不光是青少年,不少长辈对于遥远过去疏于记忆,即便改隶前之近期事情亦印象模糊。由此而来,今日作为一视同仁统治下的帝国新臣民,一边沐浴深厚泽惠,过着平静安稳生活,一边却稀见感激之念甚至不满足。究其原因,这都是不了解台湾历史、换言之是不了解自己的历史的缘故。”(27)
历史是一面镜子,日本人给台湾人递上了一面经过精细挑选的镜子,抚今追昔,让台湾人想想他们昨天的苦难——“黑暗面”,看看今天的好日子——“光明面”,以觉悟这些是多么的来之不易。一时间,这样的忆苦思甜般的古今对比几乎成了殖民者台湾历史书写的“规定动作”,譬如《台湾统治及其功劳者》的作者桥本白水在描述康熙统一台湾后清代台湾历史时写道:“清朝的台湾统治……不负责任、放任自流,较之支那大陆尤甚。纵观清朝统治台湾二百年之史迹,政府业绩乏善可陈,仅至晚期台湾巡抚刘铭传稍见改观。追溯以往,蕃人与清国人之人种斗争无日不休,康熙二十二年纳为领土到光绪十九年的二百三十年,有惊人的二十二次叛乱。”整个社会“冠盗、匪贼、奸豪跋扈”,“分类械斗”纷起,此均源于“清国二百年间的恶政”。(28)而在日本的治理下,“(台湾)全岛安和乐丽,昭和时代大气蔚然,赞颂之声响彻云霄,与清朝治下二百三十年二十二次叛乱的时代,及匪徒横行的军政时代相比宛如隔世之感”。(29)在此人们可以毫不客气地说,日本占领时期殖民者的台湾历史书写,与其说是在描述历史,不如说是在按照自己的主观意愿建构一个为其所用的全新台湾历史。
应当指出的是,本文列举台湾史著作都是由殖民者编纂的,即所有这些台湾史的编写者都有共同的殖民者的身份:《台湾史》作者山崎繁树是台中州立台中商业学校校长,曾任台南高等商业学校教授,野上矫介是台中商业学校教谕,曾任台中州立教育博物馆嘱讬,他们都是日本在台殖民教育的实践者。《台湾小史》作者种村保三郎是总督府警务局保安课的警察,兼任总督府官房外事科翻译,本身就是实实在在的殖民官吏。其余如《台湾全志》作者藤崎济之助先后担任新竹州警务课警视、台北地方法院代理检察官、台北州理蕃课警部乃至台北州苏澳郡郡守,同样是典型的殖民警察和官吏。(30)即便是被普遍认为较具学术水准的《台湾文化志》的作者伊能嘉矩,他本人也是以日本侵台军队陆军部雇员的身份来到台湾的,先后任职总督府民政局、台湾土语讲习所、总督府嘱讬、总督府史料编纂委员会等,其在谈及“决然渡台”的初衷时这样说道:“盖治化、保护及诱掖未开蕃民之道,似易而甚难。即是一面设立教育之法,宜为适当作智德启培之媒助,一方面讲究授产之术,不可不消除日潜祸机于未然。而为此事,首先要审慎从事人类之研究,以此完全观察其形而上及行而下,并探勘其地理与自然之关系然后将其结果加以运用之。若是此根源之调查未完成,而徒然着手处理善后者,不知对于治化、保护及诱掖,何以得见其能适实也。”表示愿为此调查事业“甘冒百难,不顾生死”,“在所不辞”。(31)看了这“一心为公”的表白之后,人们似亦不必对伊能氏之殖民者身份有何疑义。正由于此,这些身为殖民者的作者们在书写台湾历史的时候,带着一种本能的集体冲动致力于从历史上证明日本占领台湾的合理性与正当性,极力赞美日本统治,督促台湾人感谢天皇一视同仁之浩荡皇恩,曲线兜售殖民统治有功论,这应该是千书一面的殖民者台湾史著作产生的深层原因。
山川均在谈到日本占领时期台湾教育的时候曾经说过这么一段话:“在台湾一切的学校,从顶到底,都循着台湾人和日本人的‘民族线’,明确地分做两样。”(32)日据时期台湾的殖民者与被殖民者、统治者与被统治者双方在描述这片土地与人民的发展历史的时候,同样依“民族线”而发展出截然相反的解读。台湾爱国史家连横在《台湾通史》序言中写道:“夫史者,民族之精神而人群之龟鉴也。代之盛衰,俗之文野,政之得失,物之盈虚,均于是乎在。故凡文化之国,未有不重其史实者也。古人有言:‘国可灭而史不可灭’。”“洪维我祖宗,渡大海,入荒陬,以拓殖斯土,为子孙万年之业者,其功伟矣。”(33)在回顾台湾著名历史人物郑成功时更发出“缅怀忠义,冀鼓英风,凭吊山河,慨然陨泪”的感叹,其“存正朔于沧溟,振天声于大汉”(34)的指导思想与本文揭示的日本殖民者宣扬占有台湾正当论和殖民统治有功论的台湾史观,实可谓南辕北辙。日本占领时期台湾历史书写中清晰可见的“民族线”,展示给人们的另一面,乃是台湾人在殖民同化政策下的民族文化自觉与坚持。
Copyright ©2014-2023 krzzjn.com All Rights Reserved
湘ICP备18022032号 湘公网安备43010402000821号
中央网信办违法和不良信息举报中心 长沙市互联网违法和不良信息举报中心
不良信息举报电话:0731-85531328 19198230121(微信同号)
纠错电话:18182129125 15116420702
QQ:2652168198